日期时间字段类型包括以下几种:
各日期相关字段类型的示例:
| 字段类型 | 示例值 | 描述 |
|---|---|---|
| 日期时间(含时区) | 2024-08-24T07:30:00.000Z | 日期时间会统一转换为 UTC 时间(协调世界时) |
| 日期时间(不含时区) | 2024-08-24 15:30:00 | 不带时区的日期时间,仅记录日期和时间 |
| 日期(不含时间) | 2024-08-24 | 仅存储日期信息,不包括时间 |
| 时间 | 15:30:00 | 仅存储时间信息,不包括日期 |
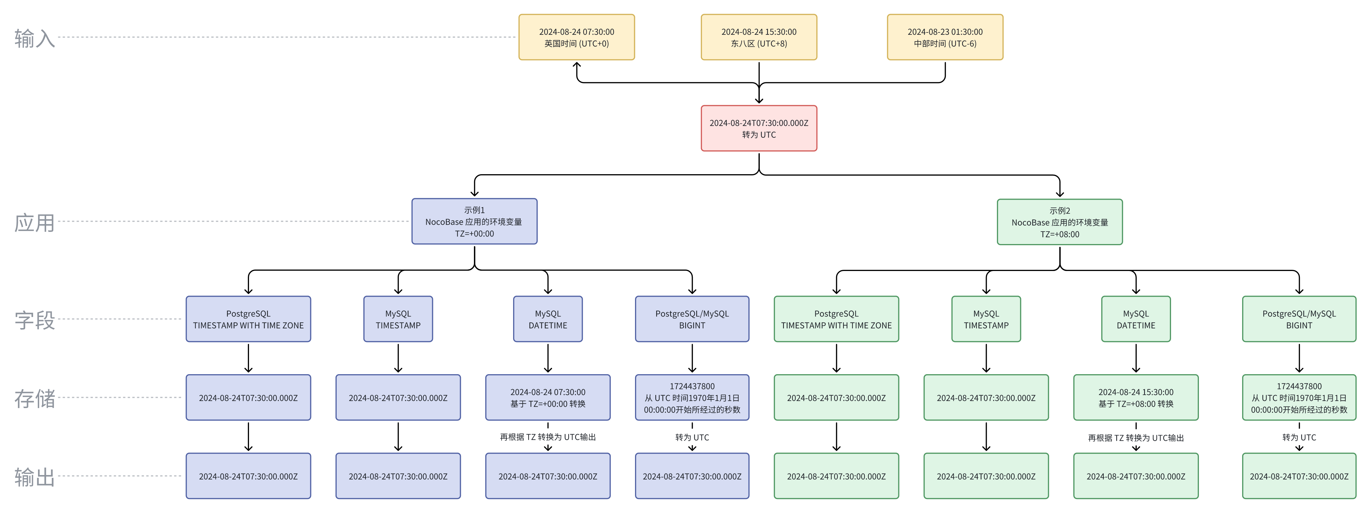
| Unix 时间戳 | 1724437800 | 从 UTC 时间1970年1月1日00:00:00开始所经过的秒数 |
NocoBase、MySQL 和 PostgreSQL 的对照表格:
| 字段类型 | NocoBase | MySQL | PostgreSQL |
|---|---|---|---|
| 日期时间(含时区) | Datetime with timezone | TIMESTAMP DATETIME | TIMESTAMP WITH TIME ZONE |
| 日期时间(不含时区) | Datetime without timezone | DATETIME | TIMESTAMP WITHOUT TIME ZONE |
| 日期(不含时间) | Date | DATE | DATE |
| 时间 | Time | TIME | TIME WITHOUT TIME ZONE |
| Unix 时间戳 | Unix timestamp | INTEGER BIGINT | INTEGER BIGINT |
| 时间(含时区) | - | - | TIME WITH TIME ZONE |
备注:
1970-01-01 00:00:01 ~ 2038-01-19 03:14:07 之间,超出此范围时,建议使用 DATETIME 或 BIGINT 存储 Unix 时间戳。包括日期时间(不含时区)和 Unix 时间戳

备注:

UTC(协调世界时,Coordinated Universal Time)是全球时间标准,用于协调和统一世界各地的时间。它是基于原子钟的高精度时间标准,并且与地球自转的时间保持同步。
UTC 时间与本地时间存在时区差,直接展示 UTC 原始值可能会让用户误解,例如:
| 时区 | 日期时间 |
|---|---|
| UTC | 2024-08-24T07:30:00.000Z |
| 东八区 (UTC+8) | 2024-08-24 15:30:00 |
| 东五区 (UTC+5) | 2024-08-24 12:30:00 |
| 西五区 (UTC-5) | 2024-08-24 02:30:00 |
| 英国时间 (UTC+0) | 2024-08-24 07:30:00 |
| 中部时间 (UTC-6) | 2024-08-23 01:30:00 |
以上表示的都是一个时间,只是时区有所区别。