Notification Manager
This feature is provided by the plugin «Notification manager»
Introduction
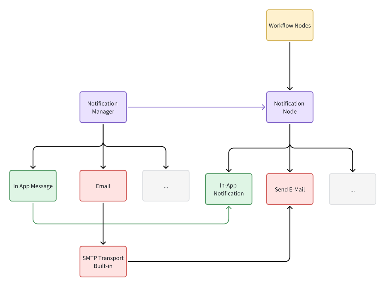
The Notification Manager is a centralized service that integrates multiple notification channels. It provides a unified interface for channel configuration, delivery management, and logging, and supports flexible expansion to additional channels.

- Purple section: The Notification Manager provides a comprehensive service that includes channel configuration and logging, with the option to expand to additional notification channels.
- Green section: In-App Message, a built-in channel, enables users to receive notifications directly within the application.
- Red section: Email, an extendable channel, allows users to receive notifications via email.
Channel Management

Currently supported channels:
You can also extend to more channels, refer to the Channel Extension documentation.
Notification Logs
The system records detailed information and status for each notification, facilitating analysis and troubleshooting.

Workflow Notification Node
