logologo
开始
手册
开发
插件
API
首页
English
简体中文
日本語
한국어
Español
Português
Deutsch
Français
Русский
Italiano
Türkçe
Українська
Tiếng Việt
Bahasa Indonesia
ไทย
Polski
Nederlands
Čeština
العربية
עברית
हिन्दी
Svenska
开始
手册
开发
插件
API
首页
logologo

简介

什么是 FlowEngine?
FlowEngine 与插件的关系
快速开始
学习路线图

指南

注册 FlowModel
创建 FlowModel
渲染 FlowModel
FlowModel 事件流与配置化
FlowModel 持久化
FlowModel 生命周期
FlowModel 的上下文体系
响应式机制:Observable
FlowModel vs React.Component
RunJS 插件扩展点

Definitions

ModelDefinition
FlowDefinition
EventDefinition
ActionDefinition
StepDefinition
Previous Page快速开始
Next Page注册 FlowModel

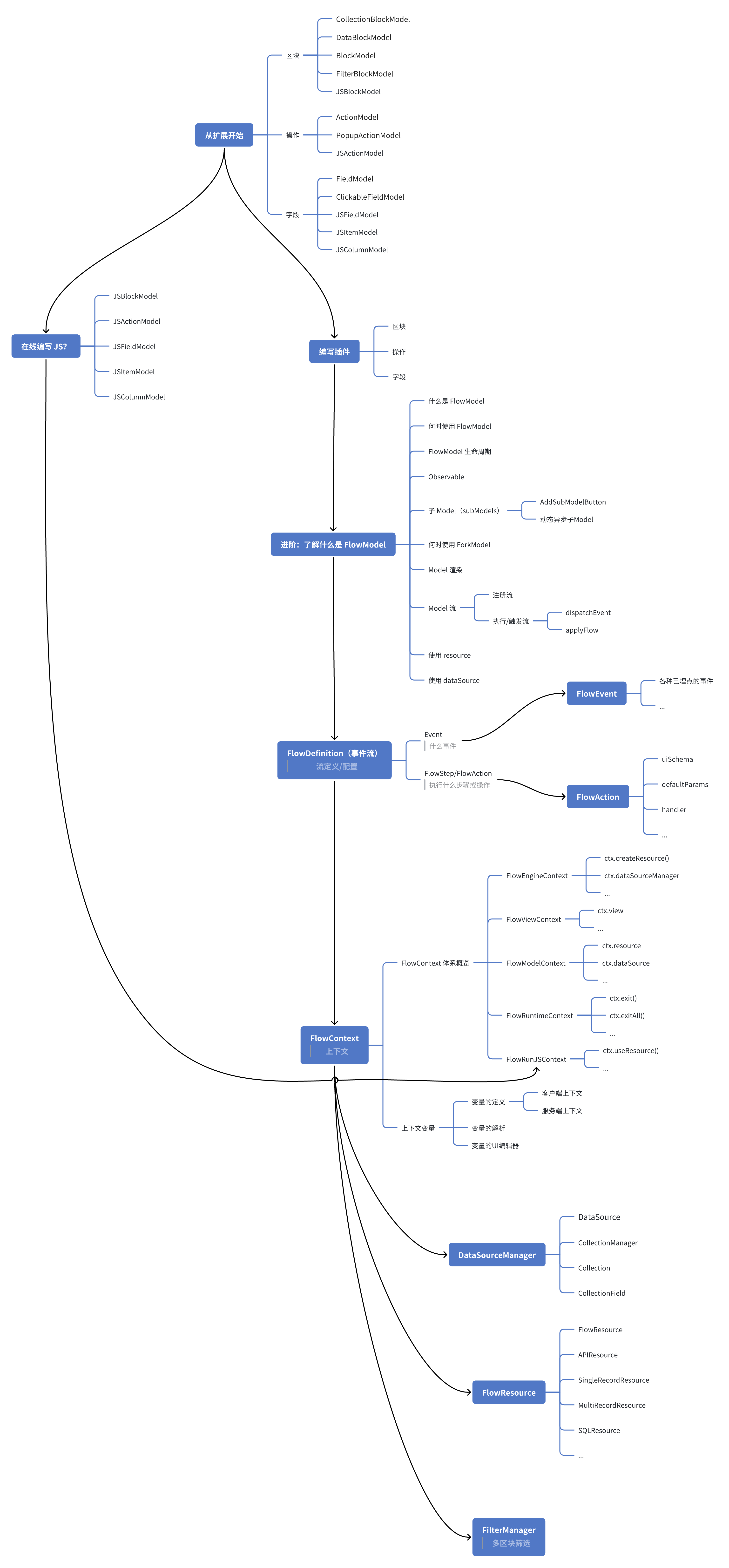
#学习路线图

20250915220745